Charge et décharge d'un condensateur
La charge ou décharge d'un condensateur à travers d'une résistance est une technique dans le domaine de l'électronique qui permet de concevoir des temporisations. Par exemple, celles-ci sont utiles pour les capteurs anti-remous mesurant le niveau d’un liquide.
La valeur de la temporisation peut être réglée à l'aide d'un montage potentiométrique (ou rhéostatique) de la résistance, ce qui permet de modifier le temps de décharge du condensateur.
Montage électrique

Considérons en un condensateur qui a préalablement été chargé et dont la tension électrique mesurée entre ses bornes est égale à . La fermeture de l’interrupteur à cet instant précis permet alors l’écoulement à travers la résistance d’un courant visant à équilibrer progressivement les charges respectives des deux bornes du condensateur.
Équations
Les fonctions qui modélisent l'évolution de la tension aux bornes d'un condensateur au cours de sa charge et de sa décharge sont obtenues en résolvant des équations différentielles liant l'intensité du courant à la tension aux bornes du condensateur.
Soit la capacité du condensateur, la résistance, la tension aux bornes du générateur (non représentée sur le schéma ci-dessus) et la tension aux bornes du condensateur en fonction du temps. Soit où est la constante de temps du circuit[1].
Cas de la charge
Le condensateur est initialement déchargé, autrement dit . On introduit en série une source de tension de valeur nominale — non représentée sur le schéma ci-dessus.
L'évolution de la tension aux bornes d'un condensateur en fonction du temps lors de sa charge est décrite par la fonction.
où .
On a :
D'après la loi des mailles,
D'après la loi d'Ohm, .
De fait,
Autrement dit,
Il s'agit d'une équation différentielle de degré 1 avec second membre. On obtient une solution de type où est une constante réelle.
Nous savons que . Autrement dit, donc
Nous avons alors que l'on peut factoriser par .
Nous pouvons donc conclure queCas de la décharge
Le condensateur est initialement chargé, autrement dit puis on le décharge.
L'évolution de la tension aux bornes d'un condensateur en fonction du temps lors de sa décharge est décrite par la fonction.
où .
Appliquons ici la convention récepteur pour la résistance. Notons que les résultats sont similaires quelle que soit la convention employée. On a alors
D'après la loi des mailles,
D'après la loi d'Ohm, .
De fait,
Autrement dit,
Il s'agit d'une équation différentielle de degré 1 sans second membre. On obtient une solution de type où est une constante réelle.
Nous savons que . Autrement dit, donc
Nous pouvons donc conclure queCourbe de décharge

Comme le montre l'équation caractérisant , la décharge est une exponentielle décroissante.
Représentée sur des axes normalisés, cette courbe possède les caractéristiques suivantes :
- La tangente à l'origine de l'exponentielle coupe la valeur limite (ici ) en ,
- ,
- ,
- ,
- .
Le régime est généralement considéré comme étant permanent au-delà de .
On peut ainsi considérer deux phases chronologiques de la décharge :
- régime transitoire : entre et ,
- régime permanent : au-delà de .
Application
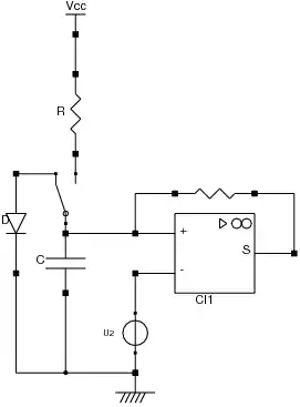
Un exemple d'application courante de la décharge d'un condensateur à travers une résistance est le capteur anti-remous.
Le capteur ouvre ou ferme un contact (photodiode + phototransistor) selon la présence ou absence d'eau à un certain niveau d'une cuve. Le problème qui se pose est de pouvoir éliminer le phénomène de « clignotement » du capteur dû aux remous de l'eau, qui peuvent générer des problèmes au niveau d'un automate.
La solution consiste à temporiser la sortie du capteur en intercalant un circuit RC entre le contact du « phototransistor » et la sortie.
Une telle solution peut être présentée comme ceci :

La sortie peut basculer après un temps prédéfini pour lequel le capteur voit de l'eau en permanence, c’est-à-dire à partir d'une tension « seuil » aux bornes du condensateur. Lorsque le contact s'ouvre, le condensateur se décharge. Une oscillation du contact ne permet donc pas au condensateur d'atteindre la tension seuil. Ainsi, on élimine le «clignotement» du capteur dû aux remous.
La présence de l'amplificateur opérationnel monté en trigger de Schmitt (ou comparateur à hystérésis) est destinée à empêcher le clignotement de la sortie dans le cas où la tension aux bornes du condensateur n'est pas purement exponentielle (des ondulations sur la courbe peuvent exister).